Instance Verification Kit (IVK)
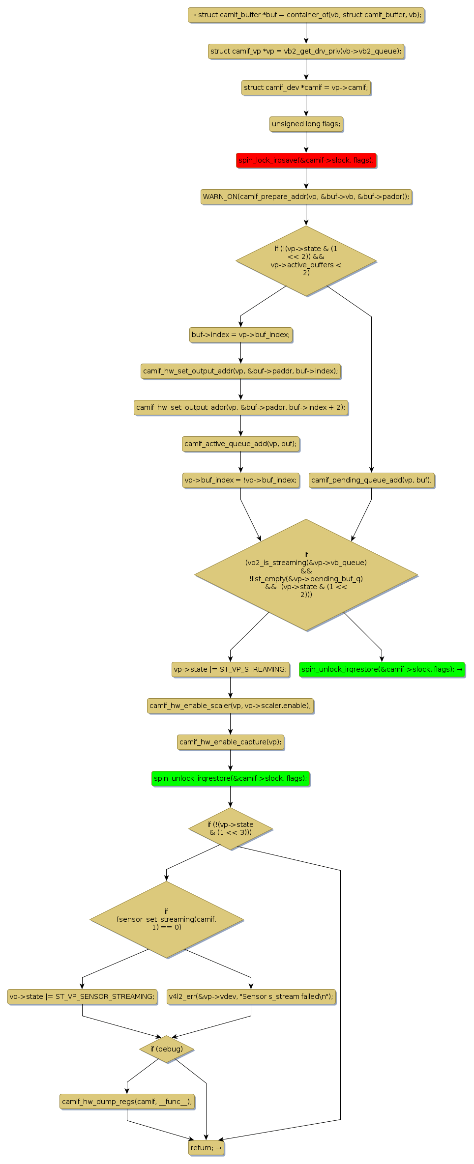
spin lock @ [13042+40+/linux-3.19-rc1/drivers/media/platform/s3c-camif/camif-capture.c]
Instance Signature: slock
|
The Matching Pair Graph:
|
|
Function Name
|
Control Flow Graph (CFG)
|
Events Flow Graph (EFG)
|
Source Correspondence
|
|
buffer_queue
|
|
|
[12815+12+/linux-3.19-rc1/drivers/media/platform/s3c-camif/camif-capture.c]
|